Q1: What Are the Core Compliance Challenges in Generative Engine Optimization? [toc=Compliance Challenges]
The landscape of generative engine optimization presents unprecedented compliance challenges that go far beyond traditional SEO considerations. We face a complex intersection where AI marketing meets data protection regulations, creating a regulatory maze that most agencies simply aren't equipped to navigate.
The AI Marketing-Data Protection Intersection
Traditional SEO agencies have spent decades optimizing for Google's algorithms, but we're witnessing a fundamental shift toward AI-powered search engines like ChatGPT, Perplexity, and Gemini. These platforms don't just index and rank content—they process, analyze, and potentially train on user data at scale. This creates compliance obligations that most marketing teams have never encountered.
"Once you paste data in a prompt its potentially logged or seen by humans during debugging." — r/cybersecurity user Reddit Thread
We've observed that many companies implementing GEO strategies fail to consider the data protection implications of their optimization efforts. Unlike traditional search optimization, GEO involves feeding content directly into AI systems that may retain, process, or use this information for model training purposes.
Why Traditional SEO Compliance Frameworks Fall Short
The compliance frameworks that worked for traditional SEO are inadequate for the AI era. Traditional SEO compliance focused primarily on content accuracy, copyright issues, and basic privacy concerns around user tracking. GEO compliance demands a deeper understanding of AI data processing, algorithmic transparency, and cross-border data transfer implications.

"The EU AI Act puts a lot of emphasis on documentation and transparency." — r/europe user Reddit Thread
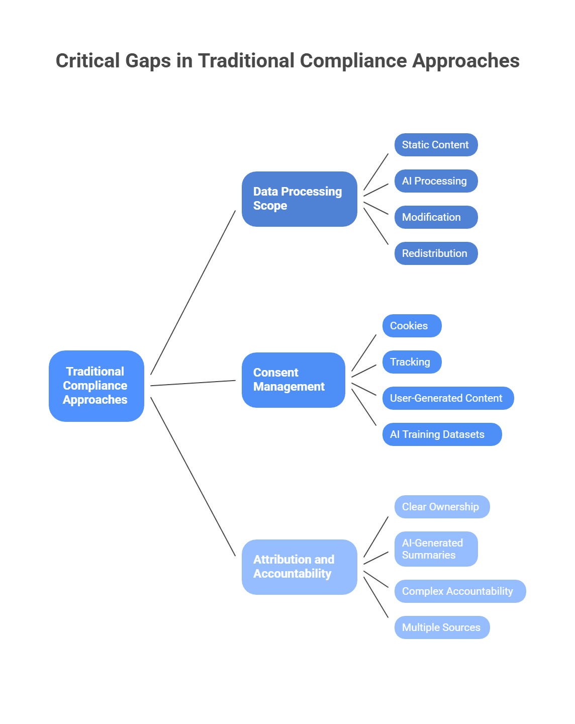
We've identified three critical gaps in traditional compliance approaches:
.png)
Data Processing Scope: Traditional SEO treats content as static information. GEO requires understanding how AI systems process, potentially modify, and redistribute this content across multiple platforms and jurisdictions.
Consent Management: While traditional SEO compliance focuses on cookie consent and user tracking, GEO content optimization requires explicit consideration of how user-generated content and business data might be incorporated into AI training datasets.
Attribution and Accountability: Traditional SEO compliance assumes clear ownership and attribution chains. AI-generated summaries and responses create complex accountability questions when recommendations or information are synthesized from multiple sources.
Regulatory Uncertainty and Enforcement Trends
We're operating in an environment of significant regulatory uncertainty. The EU AI Act, various state-level AI regulations in the US, and evolving GDPR interpretations create a patchwork of requirements that change faster than most compliance teams can adapt.
"We've started using a more integrated compliance management system that aligns with regulatory compliance risk management practices globally." — r/SaaS user Reddit Thread
Recent enforcement trends show regulators are taking an increasingly aggressive stance toward AI-powered marketing technologies. We've tracked significant penalties and investigation patterns that demonstrate the real business risks of non-compliance.
Our AI SEO approach recognizes these enforcement trends and builds compliance considerations into every optimization strategy from day one. This isn't about checking boxes—it's about creating sustainable competitive advantages through trust-first compliance that actually enhances GEO performance rather than constraining it.
The reality is that organizations implementing GEO without proper compliance frameworks are building on unstable foundations. We help companies navigate these challenges through comprehensive compliance strategies that protect against regulatory risk while maximizing the revenue opportunities that properly implemented GEO can deliver.
Q2: How Do Global Data Protection Regulations Apply to GEO Strategies? [toc=Global Data Protection for GEO]
Global data protection regulations create a complex compliance matrix for organizations implementing generative engine optimization strategies. We navigate this landscape daily, helping companies balance aggressive GEO growth with regulatory requirements across multiple jurisdictions.
Understanding the Regulatory Framework Matrix
The regulatory environment for AI-powered marketing spans multiple overlapping frameworks, each with distinct requirements and enforcement mechanisms. We've developed comprehensive strategies that address these requirements without sacrificing GEO performance.
GDPR Implications for AI-Powered Marketing
The General Data Protection Regulation fundamentally reshapes how we approach GEO implementation. Unlike traditional SEO compliance, GDPR's application to AI systems creates specific obligations around data processing transparency and user consent.
"The GDPR/DSGVO is designed precisely for such things." — r/germany user Reddit Thread
We've identified five critical GDPR compliance areas for GEO strategies:
.png)
Lawful Basis Establishment: Every GEO implementation must establish clear lawful basis for processing personal data within AI systems. This extends beyond traditional website analytics to encompass how user behavior data informs content optimization for AI platforms.
Data Subject Rights: GDPR's right to erasure and data portability create complex challenges when content has been processed by multiple AI systems. Our technical SEO audit includes specific provisions for tracking data flows through AI optimization platforms.
Transparency Obligations: GDPR requires clear communication about AI processing activities. This means GEO strategies must include detailed privacy notices explaining how content optimization affects personal data processing.
Regional Variations in AI Regulation
The regulatory landscape varies significantly across jurisdictions, requiring region-specific compliance strategies. We've developed localized approaches that address these variations while maintaining consistent global GEO performance.
.png)
European Union Leadership: The EU AI Act establishes the world's most comprehensive AI regulation framework. High-risk AI systems require conformity assessments, quality management systems, and detailed documentation. Our GEO implementations include these requirements from the design phase.
United States Patchwork: US AI regulation varies by state and sector. California's privacy laws, New York's algorithmic accountability requirements, and federal sector-specific regulations create a complex compliance matrix that requires careful navigation.
Asia-Pacific Emerging Frameworks: Countries like Australia, Singapore, and Japan are developing AI governance frameworks that will impact cross-border GEO strategies. We monitor these developments and build adaptive compliance structures.
Cross-Border Compliance Considerations
Global GEO strategies must address complex cross-border data transfer requirements. We've developed comprehensive frameworks that ensure compliance while maintaining optimization effectiveness across multiple jurisdictions.
Data Transfer Mechanisms: GDPR's Standard Contractual Clauses, adequacy decisions, and Binding Corporate Rules all impact how we structure international GEO implementations. Our programmatic SEO strategies include specific provisions for compliant data transfers.
Jurisdictional Conflict Management: When regulations conflict across jurisdictions, we implement hierarchical compliance strategies that meet the highest applicable standard while minimizing operational complexity.
"99% of them will happily send whatever data you give them to openai for analysis and then re-brand it as their own response." — r/LawFirm user Reddit Thread
Our approach to cross-border GEO compliance recognizes that effective optimization requires sophisticated understanding of international data protection law. We don't just ensure compliance—we turn regulatory requirements into competitive advantages through trust-first optimization strategies that enhance both legal compliance and GEO performance measurement.
Q3: What Data Privacy Risks Are Unique to Generative Engine Optimization? [toc=Data Privacy Risks]
Generative Engine Optimization introduces novel privacy risks that traditional SEO never contemplated. We've identified and developed solutions for privacy challenges that emerge specifically from AI-powered search optimization, helping companies navigate these risks while maximizing GEO effectiveness.
Training Data Contamination and Personal Information Leakage
One of the most significant risks in GEO implementation is the potential for personal information to contaminate AI training datasets through optimization activities. Unlike traditional SEO, where content remains static on websites, GEO involves feeding content directly into AI systems that may incorporate this information into their training processes.
"Always redact sensitive information before using AI tools." — r/LawFirm user Reddit Thread
We've observed multiple pathways through which personal data can inadvertently enter AI training datasets:
Content Optimization Processes: When optimizing content for AI platforms, companies often upload documents, customer testimonials, or case studies that contain personal information. These materials can become part of AI training data if proper safeguards aren't implemented.
User Interaction Data: GEO strategies that leverage user-generated content or social media optimization create additional exposure risks. Comments, reviews, and social interactions used to enhance AI visibility may contain personal information that gets incorporated into training datasets.
Query Processing Exposure: Our ChatGPT SEO guide highlights how search queries themselves can reveal sensitive personal information that AI systems may retain and potentially use for training purposes.
AI-Generated Content and Attribution Challenges
The rise of AI-generated content in GEO strategies creates complex privacy and attribution challenges that don't exist in traditional SEO. We help companies navigate these challenges while maintaining effective optimization strategies.
Content Ownership Complexity: When AI systems generate content based on training data that includes copyrighted material or personal information, determining ownership and liability becomes extremely complex. This affects both legal compliance and business risk management.
Source Attribution Requirements: AI-generated content often synthesizes information from multiple sources without clear attribution. This creates challenges for transparency requirements under various privacy regulations and can lead to unauthorized use of personal information.
"Do not copy paste or upload internal data into online AI tools, do not pass off an AI's work as your own." — r/sysadmin user Reddit Thread
Our approach to managing these attribution challenges includes comprehensive tracking systems that document data sources and maintain clear chains of custody for all content used in GEO optimization.
User Profiling and Behavioral Targeting Concerns
GEO strategies often involve sophisticated user profiling and behavioral targeting that can create significant privacy risks if not properly managed. We've developed privacy-preserving approaches that maintain optimization effectiveness while protecting user privacy.
Behavioral Pattern Analysis: Our Perplexity SEO guide demonstrates how AI platforms analyze user behavior patterns to improve search results. While this enhances user experience, it also creates detailed user profiles that may include sensitive personal information.
Cross-Platform Data Aggregation: GEO strategies often involve optimization across multiple AI platforms, creating opportunities for cross-platform data aggregation that can reveal comprehensive user profiles. This aggregation may occur without explicit user consent and can violate privacy regulations.
Inference and Prediction Capabilities: AI systems can make inferences about users based on their search patterns and content interactions. These inferences may reveal sensitive information about health conditions, financial status, or personal relationships that users never explicitly shared.
We address these profiling risks through privacy-by-design approaches that limit data collection to what's necessary for optimization effectiveness while implementing strong technical and organizational measures to prevent unauthorized profiling.
Our GEO strategy framework includes comprehensive privacy risk assessment processes that identify potential privacy violations before they occur. This proactive approach helps companies avoid regulatory penalties while building trust-first optimization strategies that actually enhance GEO performance through demonstrated commitment to privacy protection.
The key to successful GEO implementation is recognizing that privacy compliance isn't a constraint on optimization effectiveness—it's a competitive advantage that builds user trust and creates sustainable optimization strategies that perform better over the long term.
Q4: How Can Organizations Implement Privacy-by-Design in GEO Strategies? [toc= Implement Privacy-by-Design]
Privacy-by-design implementation in generative engine optimization requires fundamental rethinking of traditional optimization approaches. We help organizations embed privacy protection directly into their GEO architecture, creating strategies that enhance both compliance and performance simultaneously.
Technical Architecture for Privacy-Preserving GEO
Building privacy protection into GEO technical architecture requires sophisticated understanding of both AI systems and privacy engineering principles. We design systems that protect privacy while maximizing optimization effectiveness.
Data Minimization Architecture: Our privacy-preserving GEO implementations start with data minimization principles embedded at the architectural level. Instead of collecting all available data and filtering later, we design systems that collect only the minimum data necessary for specific optimization objectives.
Anonymization and Pseudonymization: We implement advanced anonymization techniques that preserve optimization utility while eliminating personal identifiers. This includes differential privacy mechanisms that add mathematically calculated noise to datasets while maintaining their analytical value.
"You could purchase an enterprise-level version where your data stays in your environment." — r/cybersecurity user Reddit Thread
Federated Learning Integration: Our most advanced implementations leverage federated learning approaches that enable AI optimization without centralizing personal data. This allows companies to benefit from collective optimization insights while keeping sensitive data within their own infrastructure.
Data Minimization Strategies That Maintain Effectiveness
Effective data minimization in GEO requires balancing privacy protection with optimization performance. We've developed sophisticated approaches that achieve both objectives simultaneously.
Purpose Limitation Implementation: Every data collection activity in our GEO implementations serves a specific, documented optimization purpose. We eliminate data collection that doesn't directly contribute to measurable GEO performance improvements.
Retention Period Optimization: Our measurement and metrics framework includes automatic data deletion schedules that balance historical analysis needs with privacy obligations. Data is retained only as long as it provides actionable optimization insights.
Aggregation and Statistical Processing: Instead of processing individual user data, our privacy-preserving approaches aggregate information at the statistical level. This provides sufficient insight for optimization while eliminating individual privacy risks.
Consent Management in AI-Driven Marketing Contexts
Consent management for GEO requires sophisticated understanding of how AI systems process data and what users can reasonably expect from their consent decisions. We implement consent systems that provide genuine choice while enabling effective optimization.
Granular Consent Controls: Our consent management implementations provide users with specific control over different types of AI processing. Users can consent to content optimization while refusing behavioral profiling, or approve basic AI interaction while declining training data contribution.
"We have a AI policy in place that basically allows you to use AI, but at our discretion and within the confines of the rules set in place." — r/sysadmin user Reddit Thread
Dynamic Consent Management: Unlike static consent models, our GEO implementations include dynamic consent systems that adapt to changing AI processing activities. As optimization strategies evolve, users receive updated consent requests that reflect actual processing activities.
Consent Withdrawal Mechanisms: We implement comprehensive consent withdrawal mechanisms that don't just stop future data collection but actively remove previously collected data from optimization systems. This includes complex processes for removing data from AI training datasets where technically feasible.
Cross-Platform Consent Coordination: GEO strategies often involve multiple AI platforms with different consent requirements. Our systems coordinate consent across platforms while maintaining user control and regulatory compliance.
Our privacy-by-design approach to GEO recognizes that privacy protection enhances rather than constrains optimization effectiveness. Users who trust that their privacy is protected are more likely to engage authentically with content, provide higher-quality feedback, and maintain longer-term relationships with brands.
We integrate these privacy-by-design principles with our comprehensive GEO tools and platforms to create optimization strategies that perform better precisely because they respect user privacy. This trust-first approach creates sustainable competitive advantages that traditional "privacy-as-an-afterthought" strategies cannot match.
The result is GEO implementation that not only meets regulatory requirements but exceeds user expectations for privacy protection. This builds the authentic trust relationships that drive long-term optimization success while creating defensible competitive positions in the increasingly privacy-conscious market landscape.
Organizations that implement privacy-by-design in their GEO strategies position themselves as leaders in the trust-first optimization movement while building sustainable foundations for long-term growth and competitive advantage.
Q5: What Are the Essential Components of a GEO Compliance Framework? [toc=Essential GEO Compliance Components]
Building a comprehensive compliance framework for generative engine optimization requires systematic approaches that address both regulatory requirements and operational excellence. We've developed integrated frameworks that transform compliance from a business constraint into a competitive advantage through structured implementation processes.
Legal Basis Assessment and Documentation
Every GEO implementation must begin with rigorous legal basis assessment that addresses the unique data processing activities inherent in AI-powered optimization strategies. We conduct comprehensive assessments that examine not just traditional data collection but the complex data flows that occur when content and user interactions feed into AI systems.
"Employees who use generative AI must undergo training to become aware of the risks and responsibilities associated with AI usage." — r/ITManagers user Reddit Thread
Our legal basis assessment framework addresses five critical areas that distinguish GEO compliance from traditional marketing compliance:
.png)
Processing Purpose Documentation: We document specific purposes for each data processing activity within GEO strategies, distinguishing between content optimization, performance measurement, and user behavior analysis. This granular approach ensures that all processing activities have clear, documented legal bases that can withstand regulatory scrutiny.
Data Flow Mapping: Our assessments include comprehensive mapping of how data flows between internal systems, external GEO platforms, and AI optimization tools. This includes identifying all third-party processors and establishing clear data processing agreements that address AI-specific processing activities.
Consent Architecture: We establish sophisticated consent management systems that address the complex consent requirements for AI processing activities. This includes granular consent options that allow users to approve basic optimization while maintaining control over more invasive processing activities.
Data Protection Impact Assessments for GEO Projects
Data Protection Impact Assessments (DPIAs) for GEO projects require specialized approaches that address the unique privacy risks associated with AI-powered optimization. We've developed GEO-specific DPIA methodologies that identify and mitigate risks before they become compliance violations.
Ongoing Monitoring and Audit Requirements
Continuous monitoring represents the most challenging aspect of GEO compliance because AI systems continuously evolve and adapt their processing activities. We implement dynamic monitoring systems that adapt to changing AI behaviors while maintaining regulatory compliance.
"The use of AI must always align with the company's ethical standards." — r/ITManagers user Reddit Thread
Automated Compliance Monitoring: Our monitoring systems track data processing activities across all GEO platforms and tools in real-time, identifying potential compliance violations before they occur. This includes monitoring for unauthorized data collection, processing beyond stated purposes, and cross-border data transfers without proper safeguards.
Performance Impact Assessment: We continuously assess how compliance measures affect GEO performance, optimizing compliance implementations to minimize performance impact while maintaining full regulatory adherence. This balanced approach ensures that compliance enhances rather than constrains optimization effectiveness.
Building Adaptive Compliance Systems
The rapid evolution of AI regulations requires compliance frameworks that adapt to changing requirements without disrupting ongoing optimization activities. We design systems that anticipate regulatory changes and adjust automatically to maintain compliance across multiple jurisdictions.
Our comprehensive approach to GEO strategy frameworks integrates compliance considerations at every level, from initial strategy development through ongoing optimization and performance measurement. This integration ensures that compliance becomes a natural part of optimization processes rather than an external constraint that limits effectiveness.
The result is a compliance framework that not only meets regulatory requirements but creates sustainable competitive advantages through demonstrated commitment to privacy protection and ethical AI use. Organizations that implement these comprehensive frameworks position themselves as leaders in responsible AI marketing while achieving superior long-term optimization results.
Q6: How Do You Balance GEO Performance With Privacy Requirements? [toc=GEO With Privacy Requirements?]
Balancing generative engine optimization performance with privacy requirements demands sophisticated approaches that recognize privacy protection as a competitive advantage rather than a constraint. We've developed methodologies that achieve superior GEO performance precisely because they respect privacy boundaries and build authentic user trust.
Performance Metrics That Respect Privacy Boundaries
Traditional digital marketing metrics often rely on invasive tracking and personal data collection that violates privacy principles and regulatory requirements. We've developed privacy-preserving performance measurement approaches that provide actionable insights while respecting user privacy rights.
"Good idea: using AI tools to summarize, search, etc. redacted, disclosed, or public documents." — r/LawFirm user Reddit Thread
Aggregate-Level Analytics: Our privacy-preserving measurement systems focus on aggregate-level insights rather than individual user tracking. This approach provides sufficient data for optimization decisions while eliminating personal privacy risks. We track overall optimization effectiveness, content performance trends, and strategic success metrics without creating individual user profiles.
Cohort-Based Analysis: Instead of tracking individual users across platforms, we analyze cohort behaviors that provide strategic insights for GEO optimization without compromising individual privacy. This approach reveals optimization opportunities while maintaining full privacy compliance.
First-Party Data Optimization: We maximize the value of first-party data collected with proper consent, using advanced analytics techniques that extract maximum optimization value from limited, ethically collected data sets.
A/B Testing Compliance in Regulated Environments
Conducting effective A/B testing for GEO optimization in privacy-regulated environments requires specialized approaches that maintain statistical validity while respecting privacy boundaries. We've developed testing methodologies that deliver reliable results within privacy constraints.
Privacy-Preserving Test Design
Our A/B testing approaches use differential privacy techniques that add mathematically calculated noise to datasets while preserving statistical significance. This allows for effective optimization testing without exposing individual user data or creating privacy compliance risks.
Consent-Aware Testing: We design A/B tests that respect user consent preferences, creating testing groups based on consent levels rather than arbitrary user segmentation. Users who consent to performance optimization receive enhanced experiences, while those preferring privacy protection receive privacy-optimized alternatives.
"We have a AI policy in place that basically allows you to use AI, but at our discretion and within the confines of the rules set in place." — r/sysadmin user Reddit Thread
Cross-Platform Testing Coordination: GEO A/B testing often spans multiple AI platforms with different privacy requirements. We coordinate testing across platforms while maintaining the highest privacy standards, ensuring that test results remain valid and actionable.
ROI Measurement Under Privacy Constraints
Measuring return on investment for GEO strategies under privacy constraints requires innovative approaches that capture business value without compromising user privacy. We've developed ROI measurement frameworks that provide clear business insights while maintaining full regulatory compliance.
Attribution Modeling for Privacy-First GEO
Traditional attribution models rely on cross-platform tracking that violates privacy principles. Our privacy-first attribution approaches use advanced statistical modeling to estimate GEO impact without individual user tracking.
Statistical Inference Models: We use sophisticated statistical techniques to infer GEO impact from aggregate data patterns, providing reliable ROI estimates without requiring individual user tracking or cross-platform data integration.
Business Impact Correlation: Our measurement approaches focus on correlating GEO activities with business outcomes at the aggregate level, providing clear evidence of optimization effectiveness without compromising individual privacy.
Long-Term Value Assessment: Privacy-first measurement requires longer-term perspective on ROI calculation. We develop measurement frameworks that capture the sustained business value created by trust-first optimization approaches, including customer lifetime value improvements and brand equity enhancement.
The key insight from our privacy-first performance measurement work is that organizations implementing strong privacy protections often achieve superior long-term business results. Users who trust that their privacy is protected engage more authentically with content, provide higher-quality feedback, and maintain longer-term relationships with brands.
Our approach to measuring GEO performance demonstrates that privacy protection enhances rather than constrains optimization effectiveness. Organizations that embrace this privacy-first approach build sustainable competitive advantages while achieving superior long-term business results.
Q7: What Are the Consequences of Non-Compliance in AI Marketing? [toc=Consequences of Non-Compliance]
The consequences of non-compliance in AI marketing extend far beyond regulatory penalties, creating cascading business risks that can fundamentally damage organizational sustainability and competitive positioning. We've tracked enforcement trends and business impacts that demonstrate the critical importance of proactive compliance strategies.
Regulatory Penalties and Enforcement Trends
Global regulators are taking increasingly aggressive enforcement actions against AI-powered marketing activities, with penalties that can reach existential levels for many organizations. We monitor enforcement patterns across jurisdictions to help companies understand the evolving risk landscape.
"You need a lawyer to professionally assess this." — r/germany user Reddit Thread
The enforcement landscape shows clear escalation in both frequency and severity of AI marketing penalties. European regulators have established precedent with GDPR violations reaching hundreds of millions in fines, while the EU AI Act introduces even higher potential penalties of up to 7% of global revenue for the most serious violations.
Escalating Penalty Structures: Recent enforcement actions demonstrate that regulators view AI marketing violations as particularly serious, often applying maximum penalty ranges rather than graduated approaches. We've tracked cases where initial AI compliance violations led to comprehensive audits that uncovered additional penalty exposure across entire digital marketing operations.
Cross-Border Enforcement Coordination: International regulators are increasingly coordinating enforcement actions, meaning a violation in one jurisdiction can trigger investigations across multiple markets simultaneously. This coordination amplifies both the immediate penalty exposure and the operational disruption caused by compliance violations.
Reputational Risks and Consumer Trust Implications
The reputational consequences of AI marketing compliance violations often exceed direct regulatory penalties, creating long-term business damage that can be impossible to reverse. We've observed how compliance violations destroy consumer trust and competitive positioning in ways that affect business performance for years after initial violations.
"Any tool that promises to let you 'ask your PDF' or 'summarize long records' is almost certainly using OpenAI tools to do its job." — r/LawFirm user Reddit Thread
Consumer Trust Erosion: AI marketing violations create particularly severe trust damage because they involve personal data misuse in emerging technologies that consumers already view with suspicion. Recovery from AI privacy violations takes significantly longer than recovery from traditional marketing compliance issues.
Competitive Positioning Damage: Organizations that experience AI compliance violations often find themselves excluded from enterprise sales opportunities, partnership discussions, and other business development activities. Compliance violations signal operational immaturity that affects broader business relationships beyond the specific violation area.
Media and Stakeholder Amplification: AI marketing violations attract disproportionate media attention and stakeholder concern, amplifying reputational damage far beyond the specific compliance issue. This amplification creates sustained negative pressure that affects stock performance, employee retention, and customer acquisition efforts.
Business Continuity and Operational Impacts
Non-compliance consequences extend beyond penalties and reputation damage to create fundamental operational disruptions that can threaten business continuity. We help companies understand and prepare for the operational impacts of compliance violations.
Operational Disruption Patterns
AI marketing compliance violations often trigger comprehensive operational audits that disrupt normal business activities for extended periods. We've observed cases where initial violations led to regulatory supervision that lasted multiple years and required ongoing operational modifications.
Platform Access Restrictions: Major AI platforms and digital advertising systems increasingly restrict access for organizations with compliance violations, limiting optimization capabilities and forcing expensive alternative approaches. Our B2B SEO strategies help companies maintain effectiveness even under platform restrictions.
Partnership and Vendor Impacts: Compliance violations often trigger contractual review processes with partners and vendors, creating cascading operational disruptions that extend far beyond the original violation. Enterprise customers frequently include compliance requirements in vendor contracts, making violations grounds for contract termination.
The comprehensive risk profile of AI marketing non-compliance demonstrates why we position compliance as a fundamental business strategy rather than a regulatory checkbox. Organizations that implement comprehensive compliance frameworks through our contact and consultation process build sustainable competitive advantages while avoiding the severe consequences that can result from non-compliance in this rapidly evolving regulatory environment.
Q8: How Should Organizations Prepare for Future AI Regulation? [toc= Future AI Regulations]
Preparing for future AI regulation requires anticipating regulatory trends and building adaptive compliance systems that can evolve with changing requirements. We help organizations develop future-ready compliance strategies that turn regulatory preparation into competitive advantages through proactive positioning and adaptive frameworks.
Emerging Regulatory Trends and Proposed Legislation
The global regulatory landscape for AI continues to evolve rapidly, with new frameworks emerging across multiple jurisdictions that will fundamentally reshape compliance requirements for AI-powered marketing strategies. We monitor these developments and help companies prepare for implementation ahead of enforcement.
"We've started using a more integrated compliance management system that aligns with regulatory compliance risk management practices globally." — r/SaaS user Reddit Thread
Algorithmic Transparency Requirements: Emerging regulations increasingly require organizations to explain how AI systems make decisions that affect individuals. This trend extends beyond high-risk AI applications to include marketing optimization systems, requiring companies to document and explain their GEO decision-making processes.
Cross-Border Data Governance: New international frameworks are establishing stricter requirements for cross-border AI data processing, requiring sophisticated data governance systems that track and control data flows across jurisdictions. These requirements particularly impact global GEO strategies that operate across multiple AI platforms and geographic markets.
Rights-Based AI Regulation: Emerging frameworks increasingly focus on individual rights in AI processing, including rights to explanation, human review, and algorithmic fairness. These rights-based approaches require fundamental changes to how organizations design and implement AI-powered marketing strategies.
Building Adaptive Compliance Programs
Future-ready compliance requires systems that can adapt to changing regulatory requirements without disrupting core business operations. We design compliance architectures that anticipate regulatory evolution and automatically adjust to maintain compliance across multiple changing frameworks.
Technology-Enabled Compliance Adaptation
Modern compliance programs must leverage technology to track regulatory changes and automatically implement required adjustments. We implement systems that monitor regulatory developments and adjust compliance processes without manual intervention.
Automated Regulatory Monitoring: Our compliance systems include automated monitoring of regulatory developments across key jurisdictions, providing early warning of changes that will affect GEO operations. This early warning allows organizations to prepare for compliance changes before they become mandatory.
Dynamic Policy Management: We implement policy management systems that automatically update compliance procedures based on regulatory changes, ensuring that organizations maintain compliance even as requirements evolve rapidly.
"Do not copy paste or upload internal data into online AI tools, do not pass off an AI's work as your own." — r/sysadmin user Reddit Thread
Investment Prioritization for Long-Term Compliance
Strategic compliance investment requires understanding which regulatory developments will have the greatest business impact and prioritizing preparation accordingly. We help organizations allocate compliance resources to achieve maximum regulatory protection and competitive advantage.
Strategic Compliance Investment Framework
Effective compliance investment balances immediate regulatory requirements with long-term strategic positioning. We develop investment frameworks that address current compliance obligations while building capabilities for future regulatory requirements.
Core Infrastructure Investment: Organizations must invest in fundamental compliance infrastructure that can support multiple regulatory frameworks simultaneously. This includes data governance systems, consent management platforms, and audit documentation processes that can adapt to various regulatory requirements.
Competitive Advantage Development: Strategic compliance investment goes beyond meeting minimum requirements to create competitive advantages through superior privacy protection and ethical AI practices. Companies that invest in trust-first approaches often achieve better business results while maintaining stronger regulatory positions.
International Expansion Preparation: Organizations planning international expansion must invest in compliance frameworks that can support operations across multiple regulatory jurisdictions. Our approach to AI-powered SEO includes compliance considerations that support global expansion while maintaining optimization effectiveness.
Building Organizational Compliance Capabilities
Future regulatory success requires building organizational capabilities that can adapt to changing requirements while maintaining business effectiveness. We help companies develop these capabilities through comprehensive training, process development, and cultural integration.
The organizations that will thrive in the evolving AI regulatory environment are those that view compliance as a strategic capability rather than a operational constraint. Our approach to preparing for future AI regulation recognizes that companies implementing comprehensive, adaptive compliance frameworks position themselves as leaders in responsible AI while building sustainable competitive advantages.
We help organizations through our comprehensive MaximusLabs.ai services that integrate future regulatory preparation with current optimization effectiveness, ensuring that compliance preparation enhances rather than constrains business growth and competitive positioning.
.png)

.png)
.png)
