Q1: What Is the Difference Between GEO and SEO? [toc=GEO vs. SEO]
The fundamental distinction between Generative Engine Optimization (GEO) and Search Engine Optimization (SEO) lies in where your content appears and how users discover it. While SEO focuses on ranking in traditional search results, GEO targets AI-powered platforms like ChatGPT, Claude, Perplexity, and Google's AI Overviews where users increasingly find answers.
Core Definitions and Purpose
SEO optimizes content for traditional search engines through keyword targeting, backlink building, and technical improvements. We've mastered these fundamentals over decades, but they're becoming insufficient as user behavior shifts toward AI-powered search experiences.
GEO, conversely, optimizes for generative AI systems that synthesize information from multiple sources to create direct answers. Rather than competing for click-through rates, we optimize for citation inclusion in AI responses. This requires fundamentally different content structures, authority signals, and optimization approaches.
"The issue is with a lot of agencies is that they usually take on everything, even if they don't know they can get results, PLUS they charge a large fee on top of it."— u/lov04xy, r/SEO Reddit Thread
Platform Targeting Comparison
Traditional SEO targets Google, Bing, and other search engines through organic rankings, local pack appearances, and featured snippets. Our technical SEO expertise ensures optimal crawlability, indexing, and ranking signals across these platforms.
GEO targets AI platforms where users ask conversational queries and expect comprehensive answers. We optimize for platforms like Perplexity, ChatGPT, Claude, and Google's AI mode, requiring different content structures and authority signals than traditional search optimization.
Success Metrics That Actually Matter

SEO success traditionally measures through organic traffic, keyword rankings, and conversion rates. We track these metrics because they directly correlate with revenue generation through website visits and lead capture.
GEO success requires different metrics: citation frequency in AI responses, mention context quality, and brand authority signals. While harder to quantify immediately, these metrics build long-term trust and market positioning that compounds over time.
"Most agencies charge overpriced retainers for work that's not deserving of a retainer." — u/low5d7k, r/SEO Reddit Thread
The key insight: SEO drives measurable traffic today, while GEO builds sustainable authority for tomorrow's AI-first search landscape. Smart businesses need both approaches working together.
Q2: Which Strategy Should Your Business Choose in 2025? [toc=Strategy Choice 2025]
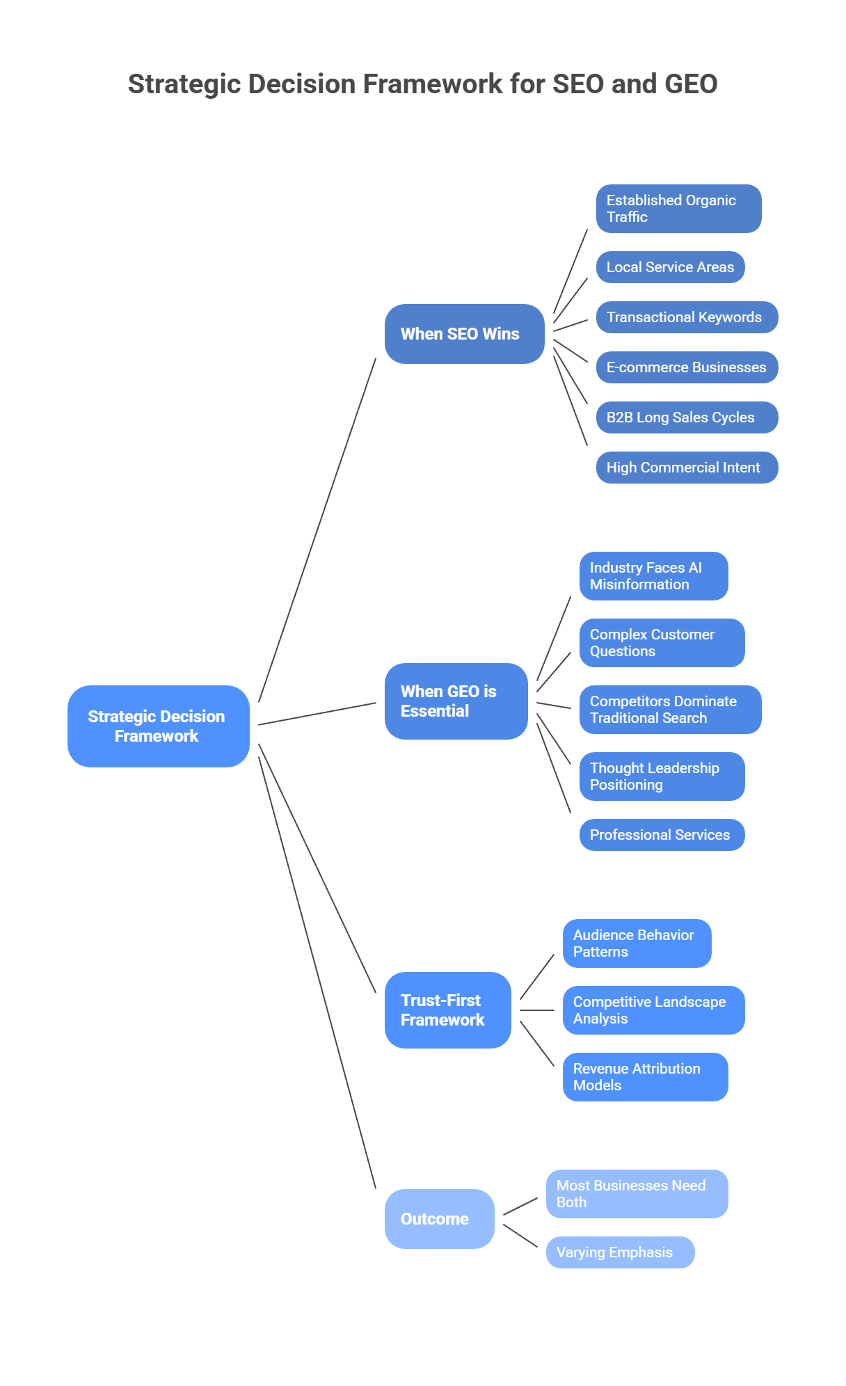
The decision between SEO and GEO isn't binary—it's strategic. Most businesses need both, but the emphasis depends on your market position, customer journey complexity, and competitive landscape. We've developed a trust-first framework to guide this critical decision.
Traditional SEO limitations become apparent when customers increasingly bypass search results for AI-powered answers. However, abandoning SEO entirely risks losing established traffic sources and conversion opportunities that directly impact revenue.
.png)
When Traditional SEO Still Wins
SEO remains essential for businesses with established organic traffic, local service areas, or transactional keywords with high commercial intent. We maintain SEO focus when clients have strong domain authority, competitive keyword positions, or location-based services requiring Google Business Profile optimization.
E-commerce businesses particularly benefit from continued SEO investment, as product discovery still heavily relies on traditional search behaviors. B2B companies with long sales cycles also need SEO's measurable lead generation capabilities alongside authority-building efforts.
"Find someone who has a proven track record of producing results. Higher rankings are nice, but you need to be looking at traffic + conversions." — u/lcjemb5, r/SEO Reddit Thread
When GEO Becomes Essential
GEO becomes critical when your industry faces frequent AI-generated misinformation, when customers ask complex questions requiring expert guidance, or when your competitors dominate traditional search results. We prioritize GEO for thought leadership positioning and emerging technology sectors.
Professional services, healthcare, finance, and consulting industries benefit most from GEO because customers seek trusted expert opinions rather than just information. These sectors require authority signals that AI platforms recognize and cite consistently.
The Trust-First Decision Framework
Our trust-first approach evaluates where your audience seeks answers and how they make purchasing decisions. We analyze current traffic sources, competitor positioning, and customer feedback to determine optimal resource allocation between SEO and GEO efforts.
The framework considers three key factors: audience behavior patterns, competitive landscape analysis, and revenue attribution models. This data-driven approach ensures strategic decisions align with business objectives rather than following industry trends blindly.
"Transparent reporting, a tailored strategy (no cookie-cutter solutions), and a focus on long-term growth, not just quick wins." — u/lms2d83, r/SEO Reddit Thread
Most successful businesses implement both strategies with varying emphasis. We help clients navigate this complexity through comprehensive audits that reveal optimization opportunities across both traditional and AI-powered search channels.
Q3: How Do GEO and SEO Optimization Approaches Differ? [toc=Optimization Approach Difference?]
The implementation approaches for GEO and SEO require fundamentally different strategies, though they share common foundations. Understanding these differences enables more effective resource allocation and campaign planning across both optimization channels.
Content Structure Requirements
SEO content follows traditional optimization patterns: primary keywords in titles, header tags, meta descriptions, and strategic keyword density throughout the content. We structure content for human readers and search engine crawlers, emphasizing clear information hierarchy and internal linking strategies.
GEO content requires different structural approaches optimized for AI comprehension and citation. We create content that AI systems can easily parse, extract, and reference, focusing on clear statements, authoritative sourcing, and comprehensive topic coverage rather than keyword optimization.
Key structural differences include:
- Answer-first formatting - Direct responses to common questions
- Citation-worthy statements - Clear, quotable expert insights
- Comprehensive coverage - Deep topic exploration beyond keywords
- Authoritative source integration - Expert quotes and data references
- Conversational query optimization - Natural language patterns
"Reports that show you a lot of things. Hopefully they can explain them to you." — u/ltmbj8b, r/SEO Reddit Thread
Technical Implementation Differences
SEO technical implementation focuses on crawlability, indexing, site speed, mobile optimization, and structured data markup. We ensure search engines can efficiently access, understand, and rank content through traditional technical optimization methods.
GEO technical implementation emphasizes content accessibility for AI systems, clear information extraction pathways, and authority signal optimization. This includes different markup strategies, content organization methods, and platform-specific optimization techniques.
Authority Building Strategies
SEO authority building relies on traditional signals: domain authority, backlink profiles, content freshness, user engagement metrics, and E-A-T signals that search engines recognize and reward through improved rankings.
GEO authority building requires different approaches focused on expert recognition, source credibility, and citation-worthy content creation. We build authority that AI systems recognize through expert associations, authoritative source mentions, and comprehensive topic expertise demonstration.
"Make sure the company shows PROOF that they have ranked something in the past." — u/l45s7w5, r/SEO Reddit Thread
The key insight: SEO optimization targets algorithmic ranking factors, while GEO optimization targets AI comprehension and citation patterns. Both require expertise, but the implementation details differ significantly.
Our programmatic SEO approach scales traditional optimization, while our GEO strategies focus on quality over quantity, building authority that AI systems trust and reference consistently.
Q4: What Are the Real Revenue Implications? [toc=Real Revenue Implications]
The revenue implications between SEO and GEO represent one of the most critical business decisions in digital marketing today. While SEO delivers measurable traffic and conversions, GEO builds long-term authority and trust that compounds over time, creating different value propositions for businesses.
Understanding these revenue differences helps businesses allocate resources effectively between immediate traffic generation and sustainable authority building. The choice isn't just tactical—it's strategic, impacting long-term market positioning and competitive advantage.
Traffic vs Citation Value Analysis
SEO generates direct traffic that converts into measurable revenue through website visits, lead captures, and sales. We track clear attribution from organic search to revenue, making ROI calculations straightforward and justifiable to stakeholders.
GEO creates citation value through brand mentions and authority positioning in AI responses. While harder to quantify immediately, these citations build brand awareness, trust, and market positioning that influence purchasing decisions across multiple touchpoints.
"Do not hire anyone that doesn't track and hold themselves accountable to organic conversions." — u/j5obhyq, r/SEO Reddit Thread
The key difference: SEO provides measurable short-term revenue, while GEO builds immeasurable long-term value. Smart businesses need both for sustainable growth.
Conversion Path Differences
SEO conversion paths follow traditional funnels: search → click → website → conversion. We optimize each stage for maximum efficiency, improving click-through rates, reducing bounce rates, and enhancing conversion optimization throughout the user journey.
GEO conversion paths operate differently: question → AI response → brand awareness → multi-touch attribution. Users may never click to your website but still become customers through brand recognition and trust built through consistent AI citations.
ROI Comparison Framework
Our ROI framework evaluates both strategies across multiple timeframes and value metrics. SEO ROI calculations include traffic value, conversion rates, customer acquisition costs, and lifetime value attribution from organic search channels.
GEO ROI requires different metrics: brand mention value, authority building impact, competitive positioning improvement, and trust score enhancement. These metrics predict long-term revenue potential rather than immediate transactional value.
"SEO is a long game, and be prepared to expand your marketing channels." — u/l44iiqd, r/SEO Reddit Thread
The revenue reality: content marketing strategies that combine both approaches create the strongest competitive positions. We help businesses balance immediate revenue needs with long-term authority building through integrated optimization strategies.
Most successful businesses implement both strategies with different budget allocations based on market position, competition levels, and growth objectives. Our comprehensive approach ensures optimal resource allocation across both channels for maximum revenue impact.
Q5: How to Implement Both Strategies Effectively? [toc= How to Implement?]
The integration of traditional SEO and Generative Engine Optimization requires a comprehensive framework that addresses both search modalities without creating operational silos. We've developed a unified approach that maximizes visibility across all search touchpoints while maintaining efficiency and measurable outcomes.
Search Everywhere Optimization Framework
Our Search Everywhere methodology begins with audience journey mapping across both traditional and AI-powered search behaviors. We analyze how your target customers discover information through Google's traditional results, ChatGPT conversations, Perplexity research sessions, and emerging AI platforms. This analysis reveals critical gaps where competitors may dominate one channel while neglecting others.
.png)
The framework operates on three foundational pillars: content authority, technical excellence, and AI discoverability. Content authority ensures your expertise translates effectively across both human readers and AI systems. Technical SEO audits identify infrastructure improvements that benefit both traditional crawlers and AI content ingestion. AI discoverability focuses on structured data, entity relationships, and conversational content formats that AI systems prefer.
We implement a unified content calendar that serves dual purposes. Each piece of content targets traditional keyword opportunities while incorporating the conversational patterns and expert citations that Generative Engine Optimization demands. This approach eliminates resource conflicts between SEO and GEO initiatives.
"The issue is with a lot of agencies is that they usually take on everything, even if they don't know they can get results, PLUS they charge a large fee on top of it." — SEO Professional, r/SEO Reddit Thread
Content Creation Methodology
Our content creation process prioritizes depth and authority over volume. We develop comprehensive topic clusters that establish your brand as the definitive source across multiple search contexts. Each cluster includes cornerstone content optimized for traditional search, supporting articles that address specific long-tail queries, and conversational formats designed for AI citation.
The methodology emphasizes primary research and original insights. We conduct industry surveys, analyze proprietary data, and develop frameworks that become citable resources for AI systems. This approach positions your content as a preferred source for AI responses while building traditional search authority through unique value propositions.
We structure content using entity-based optimization, ensuring clear relationships between topics, people, and concepts. This semantic approach helps both search engines and AI systems understand your expertise context, improving visibility across all search modalities.
"When looking for agencies, pick those specialized in your industry instead of just big names." — Marketing Director, r/SEO Reddit Thread
Measurement and Optimization Process
Our measurement framework tracks performance across traditional and AI search channels using both quantitative metrics and qualitative assessments. We monitor traditional rankings, organic traffic, and conversion patterns alongside AI mention tracking, citation frequency, and conversational search visibility.
The optimization process uses continuous feedback loops between traditional and GEO performance data. Improvements in AI citations often correlate with enhanced topical authority that benefits traditional rankings. Similarly, technical SEO improvements that boost crawl efficiency also improve AI content ingestion rates.
We provide monthly reports that demonstrate cross-channel performance relationships, enabling data-driven resource allocation between traditional SEO and GEO initiatives. This integrated approach ensures maximum ROI from your search optimization investment.
Implementation Checklist:
- ✓ Conduct audience journey mapping across all search channels
- ✓ Develop unified content calendar serving dual SEO/GEO purposes
- ✓ Implement entity-based content optimization
- ✓ Establish AI mention tracking and citation monitoring
- ✓ Create cross-channel performance measurement framework
Q6: What Does the Future Hold for Search Optimization? [toc= Future of SEO]
The search landscape is undergoing its most significant transformation since Google's inception, with AI-powered search experiences rapidly gaining user adoption. We're witnessing a fundamental shift from link-based discovery to conversation-based information retrieval, requiring strategic adaptations that go far beyond traditional SEO tactics.
2025 Predictions and Trends
We predict that AI-first search will capture 40% of informational query volume by 2025, with ChatGPT, Perplexity, and Google's AI Overview driving this adoption. Traditional "blue links" will remain relevant for transactional and navigational queries, but informational searches will increasingly occur within conversational interfaces.
Voice search integration with AI systems will create new optimization opportunities, particularly for local businesses and service providers. We expect to see AI systems providing more nuanced, context-aware responses that consider user location, preferences, and search history in ways that traditional search algorithms cannot match.
The emergence of industry-specific AI search tools will fragment the search landscape further. Healthcare, legal, financial services, and technical industries will develop specialized AI search experiences that prioritize domain expertise and regulatory compliance over general search relevance factors.
"SEO is a long game, and be prepared to expand your marketing channels." — Digital Marketing Consultant, r/SEO Reddit Thread
Emerging AI Platforms to Watch
Beyond ChatGPT and Perplexity, we're monitoring several emerging platforms that will reshape search behavior. Claude's research capabilities, Microsoft's Copilot integration across business applications, and specialized AI tools like GitHub Copilot for developers represent new search paradigms that require distinct optimization approaches.
Industry-specific AI platforms pose particular opportunities for B2B brands. Legal AI tools like Harvey, medical AI assistants, and financial analysis platforms will become primary research channels for professionals in these sectors. B2B SEO strategies must evolve to capture visibility within these specialized AI ecosystems.
We're also tracking the development of multimodal AI search experiences that combine text, images, and video in sophisticated ways. These platforms will require content optimization strategies that consider visual elements, audio quality, and interactive media as ranking factors.
"Most people think all SEO is the same, it's not." — SEO Specialist, r/SEO Reddit Thread
Strategic Recommendations for Forward-Thinking Brands
Forward-thinking brands should begin building AI-native content strategies immediately, rather than waiting for these platforms to mature. Early adoption of AI SEO methodologies provides competitive advantages that become increasingly difficult to replicate as markets saturate.
We recommend investing in proprietary data and research capabilities that can differentiate your brand in AI search results. AI systems prioritize authoritative, citable sources, making original research and industry surveys valuable long-term assets for maintaining search visibility.
Brand leaders should also consider the conversational nature of AI search when developing thought leadership content. We're seeing increased demand for executive positioning that translates effectively into AI conversations, requiring authentic expertise rather than keyword-optimized content.
The integration of search optimization with broader digital marketing initiatives will become essential. AI search results often incorporate social media content, video transcripts, and podcast discussions, making omnichannel content strategies more critical than ever for comprehensive search visibility.
Q7: Why Most SEO Agencies Are Failing at GEO (Competitive Positioning) [toc= Competitive Positioning]
The SEO agency landscape is experiencing a crisis of relevance as traditional methodologies fail to address AI-powered search realities. We're observing widespread agency struggles with Generative Engine Optimization, creating significant opportunities for brands willing to partner with AI-native specialists who understand the evolving search ecosystem.
.png)
Traditional Agency Limitations
Most SEO agencies remain trapped in 2015 methodologies, focusing exclusively on Google rankings while ignoring the 30% of searches now occurring through AI platforms. We regularly encounter prospects who've invested thousands monthly with traditional agencies that deliver keyword ranking reports while their competitors dominate ChatGPT and Perplexity results.
The fundamental limitation stems from agencies treating GEO as an add-on service rather than a core competency. Traditional agencies lack the technical infrastructure to monitor AI citations, the content expertise to create AI-preferred formats, and the strategic vision to integrate GEO with existing SEO initiatives effectively.
Agency reporting systems compound these limitations by focusing on metrics that no longer correlate with business outcomes. Keyword rankings become irrelevant when customers research through conversational AI, yet most agencies continue providing outdated dashboard metrics while missing critical AI visibility opportunities.
"They have not sent over any on-page optimizations besides peanuts, and it basically feels like fraud at this point." — Business Owner, r/SEO Reddit Thread
"SEO agencies that do not tell you EXACTLY what they are doing are not trustworthy." — Marketing Professional, r/SEO Reddit Thread
The AI-Native Advantage
AI-native agencies like MaximusLabs.ai possess fundamental advantages that traditional agencies cannot replicate through training or tool adoption. We've built our methodologies around AI search behaviors from inception, rather than retrofitting traditional approaches with AI components.
Our technical infrastructure monitors AI citations across multiple platforms, tracking brand mentions, expertise attribution, and competitive positioning within conversational search results. This capability requires specialized tools and expertise that traditional agencies lack the resources or knowledge to develop.
We understand AI content preferences at a granular level, optimizing for entity relationships, conversational patterns, and citation formats that AI systems prioritize. Our GEO specialists have developed proprietary frameworks for content optimization that traditional agencies cannot access or replicate.
The strategic advantage extends beyond technical capabilities to include market positioning and competitive intelligence. We help brands establish thought leadership within AI search results, a concept that traditional agencies struggle to conceptualize, much less execute effectively.
What to Look for in a GEO Specialist
When evaluating GEO specialists, prioritize agencies that demonstrate active AI search optimization rather than theoretical knowledge. Request examples of clients appearing in ChatGPT responses, Perplexity citations, and Google AI Overview results, along with the specific strategies used to achieve this visibility.
Assess the agency's monitoring and reporting capabilities for AI search performance. Legitimate GEO specialists track AI citations, mention frequency, and competitive positioning across multiple AI platforms, providing data-driven insights that inform ongoing optimization strategies.
Evaluate the integration between traditional SEO and GEO methodologies. The most effective specialists seamlessly blend both approaches, creating synergistic strategies that improve performance across all search channels rather than treating them as separate initiatives.
"Find someone who has a proven track record of producing results. Higher rankings are nice, but you need to be looking at traffic + conversions." — SEO Consultant, r/SEO Reddit Thread
Agency Evaluation Criteria:
- ✓ Demonstrated AI search visibility results for existing clients
- ✓ Proprietary AI monitoring and citation tracking capabilities
- ✓ Integrated SEO/GEO methodology rather than separate service offerings
- ✓ Transparent reporting on AI search performance metrics
- ✓ Industry-specific GEO expertise and case studies
Q8: MaximusLabs.ai's Trust-First GEO Methodology [toc= Trust-First GEO]
Our Trust-First GEO methodology addresses the fundamental challenge facing modern brands: establishing authentic authority within AI search systems that prioritize credible, citable sources over traditional SEO signals. We've developed a comprehensive framework that builds genuine expertise recognition across AI platforms while maintaining traditional search performance.
Beyond Rankings: Building AI Authority
Traditional SEO metrics fail to capture the nuanced ways AI systems evaluate and cite sources. We focus on building authentic subject matter expertise that translates into consistent AI citations and recommendations. Our approach begins with comprehensive expertise audits that identify gaps between your actual knowledge and your digital authority representation.
We develop proprietary research initiatives that position your brand as a primary source within your industry. This includes conducting original surveys, analyzing market data, and creating frameworks that become standard references for AI systems. The methodology emphasizes depth over breadth, establishing definitive expertise in core competency areas rather than superficial coverage across broad topics.
Our technical implementation ensures AI systems can effectively parse and cite your expertise. We optimize content structure, implement advanced schema markup, and create entity relationships that help AI platforms understand your authority context. This technical foundation supports consistent citation across ChatGPT, Perplexity, and emerging AI search platforms.
"Transparent reporting, a tailored strategy (no cookie-cutter solutions), and a focus on long-term growth, not just quick wins." — Marketing Director, r/SEO Reddit Thread
Embedding Founder Voice in AI Search
CEO and founder visibility within AI search results creates substantial competitive advantages, particularly for B2B brands where decision-makers research leadership credibility. We develop comprehensive founder positioning strategies that establish authentic thought leadership across AI platforms.
Our approach begins with founder expertise mapping, identifying unique insights and experiences that differentiate leadership from industry competitors. We create content frameworks that capture authentic founder perspectives rather than generic executive content, ensuring AI systems associate specific expertise with individual leaders.
The implementation process includes strategic content marketing that amplifies founder insights through multiple channels. We coordinate podcast appearances, industry speaking opportunities, and written thought leadership to create comprehensive digital footprints that AI systems can effectively cite and reference.
We also optimize founder profiles across professional platforms, ensuring consistent messaging and expertise positioning that reinforces AI search visibility. This includes LinkedIn optimization, industry directory listings, and speaking bureau profiles that support overall thought leadership strategies.
Revenue-Focused Implementation Framework
Our methodology prioritizes revenue outcomes over vanity metrics, aligning GEO initiatives with specific business objectives and conversion pathways. We begin each engagement with comprehensive revenue attribution analysis, identifying how AI search visibility translates into actual business results.
The implementation framework includes conversion-focused content strategies that guide prospects from AI search discovery through sales processes. We optimize for AI queries that indicate purchase intent, ensuring your brand appears prominently when prospects research solutions within your service categories.
We track revenue attribution through advanced analytics that connect AI search visibility to actual sales outcomes. This includes monitoring prospect research patterns, sales conversation topics, and deal closure rates that correlate with improved AI search positioning.
"Reports that show you a lot of things. Hopefully they can explain them to you." — Business Owner, r/SEO Reddit Thread
Our quarterly business reviews demonstrate clear connections between GEO investments and revenue growth, enabling data-driven optimization and budget allocation decisions. Contact our team to discuss how our Trust-First GEO methodology can accelerate your business growth through authentic AI search authority.
.png)

.png)
.png)
